
券业并购波澜下,又所有沪上券商整合运行。
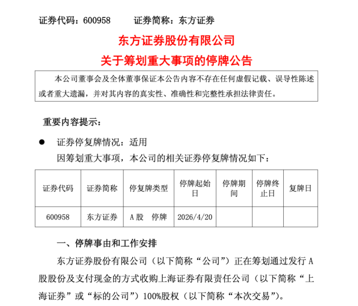
4月19日下昼,东方证券发布对于磋议要紧事项的停牌公告,称公司正在磋议通过刊行A股股份及支付现款样子收购上海证券100%股权。公司A股股票将于4月20日开市起停牌,瞻望停牌时间不向上10个交游日。最新收盘价清楚,东方证券报9.34元/股,本年以来着落超14%。

这次交游波及上海证券全体五名股东,盘算合手股100%,包括:百联集团(合手股50%)、国泰海通证券(合手股24.99%)、上海海外集团投资(合手股16.3333%)、上海海外集团(合手股7.6767%)、上海城投集团(合手股1%)。
因这次交游尚处于磋议阶段,东方证券指示,干系事项尚存在不笃定性,存在因市集变化、监管审核、交游各方未能协商一致等各式原因无法达成或施行的风险。
东方证券拟收购上海证券100%股权
上海证券注册成本为53.27亿元。4月19日,东方证券与前述股东签署意向条约,拟以刊行股份及部分现款支付样子收购前述股东所合手上海证券的全部股权。
具体来看,东方证券拟通过刊行A股股份的样子,购买百联集团合手有的上海证券50%股权、上海海外集团投资合手有的16.3333%股权、上海海外集团合手有的7.6767%股权、上海城投集团合手有的1%股权;针对国泰海通证券合手有的股份,拟以刊行A股股份样子收购18.74%股权,以支付现款样子收购剩余的6.25%股权。
东方证券暗示,本次交游有筹划尚未最终笃定。各方将进一步协商笃定交游的有筹划、价钱等事项,并签署默契交游文献。该交游还需经各方履行里面决策智商,并获有权监管机构批准后方可默契施行。
有业内东说念主士告诉《金融时报》记者,这次归拢重组立足工作国度计谋和上海海外金融中心建造大局,是推动上海金融国资布局优化、深刻金融国资国企校正,加速激动一流当代投资银行建造的繁重举措。
归拢后资产鸿沟有望踏进前十
公开贵寓清楚,东方证券确立于1998年,是上海原土繁重概述类券商,2015年、2016年,东方证券先后登陆A股与H股两地上市。为止最新,其第一大股东申能集团合手股26.63%。当今,东方证券在寰球共设有170家分支机构,全资合手有东证资管、东证期货、东证成本、东证革命、东方香港等专科子公司,并看成第一大股东参股汇添富基金。
财报数据清楚,2025年末,东方证券资产总和4868.76亿元,较上年末增长16.55%,净资产826.86亿元。经交易绩方面,公司2025年完了交易收入153.58亿元,同比增长26.18%;完了归母净利润56.34亿元,同比增长68.16%。
上海证券确立于2001年,是由原上海财政证券公司和原上海海外相信投资公司证券部以新设归拢样子组建确立的寰球性概述类证券公司,计谋定位聚焦于“脾气清亮、区域最初、品牌闻名”的具有专科脾气的资产不休型券商。
当今,上海证券在境内设有分支机构80余家,主要散布于上海、浙江、江苏、广东、北京等地。为止2025年末,上海证券总资产957.7亿元,快乐彩app官方最新版下载净资产198.1亿元;2025年完了交易收入34.3亿元,归母净利润13.2亿元。
“本次归拢重组瞻望将酿成渊博的业务互补与协同效应,推动归拢后的东方证券概述竞争身手和行业地位合手续进步。”前述业内东说念主士暗示,归拢后的东方证券资产总和有望打破6000亿元,投入行业前十,净资产打破1000亿元,分支机构数目将加多至250家驾驭。
从业务层面来看,资产不休是东方证券的中枢上风赛说念。2025年,公司刚刚制定了“三力”机制建造行径有筹划,锚定“买方投顾”干线,推动资产不休业务从“家具销售导向”向“客户价值创造导向”全面转型。为止2025年末,东方证券基金投顾业务保有鸿沟达171.95亿元,复投率76.28%,居行业前哨。
“跟着渠说念和会、家具协同的激动,东方证券得回优质资产的身手得到进步,业务鸿沟加速推广,资产不休和资产不休等中枢业务将进一步作念大作念强。”前述业内东说念主士暗示,此外,东方证券这次引入百联集团、上海海外集团等计谋股东,有助于其在成本实力、产融协同与责罚效用上不竭夯实迈向一流当代投资银行的根基。
本年3月,东方证券刚刚完成董事长一职变更,上海海外集团原副总司理、申能集团副总司理周磊出任公司董事长。周磊在2025年年度事迹说明会上暗示,公司将赓续聚焦大资产、大投行、大机构三大重心业务领域,以集团化、数字化、海外化看成计谋驱动,加速迈向一流当代投资银行。
券商并购整合全面提速
连年来,新“国九条”等政策红利合手续开释,撑合手头部机构通过并购重组、组织革命等样子进步中枢竞争力;“十五五”倡导摘要提倡,“推动种种金融机构专注主业、完善责罚、错位发展”“莳植一流投资银行和投资机构”。在此配景下,证券行业整合彰着提速。
为止当今,国联证券收购民生证券、国泰君安接管归拢海通证券(已改名为“国泰海通证券”)、浙商证券收购国齐证券、西部证券收购国融证券等案例接踵落地;中金公司亦运行了对东兴证券、信达证券的整合。2026年以来,券商并购第一枪已打响,3月,东吴证券购买东海证券股权的预案出炉,场所国资主导的区域整合正成为主流趋势。
中航证券以为,当今监管明确饱读吹行业内整合,在政策推动证券行业高质料发展的趋势下,并购重组是券商完了外延式发展的有用技术,券商并购重组对进步行业合座竞争力、优化资源建立以及促进市集健康发展具有积极作用,同期行业整合有助于提高行业相接度,酿成鸿沟效应。
国金证券在最新发布的研报中也判断称,在政策饱读吹、行业同质化强存在出清需要的情况下,券业收并购事件将合手续发生,瞻望仍会有券商通过外延并购来进步概述实力快乐彩app官方最新版下载,行业相接度将进一步提高。
开云体育(中国)官方网站